Fuzhou Zhongchenhong Engineering Project Management Co., Ltd
寿宁县托溪乡峡头村民委员会 已根据政府采购相关法律法规,经相应程序确定采用 竞争性谈判 方式组织峡头村红军步道建设工程 (以下简称:“本项目”)的政府采购活动, 现邀请国内合格的供应商前来参加。 本项目由采购人委托 中宸泓(福建)工程项目管理有限公司 开展竞争性谈判活动。
1.项目名称: 峡头村红军步道建设工程
2.项目编号: ZCHNC[2025]-047
3.采购内容及要求:
采购包1:
采购包预算金额(元):123314
采购包最高限价(元): 123314
采购包保证金金额(元): 0.00

采购包1:
(1)报价要求:

5.采购项目需要落实的政府采购政策:
进口产品:无
节能产品:适用于本项目,按照财政部《关于印发节能产品政府采购品目清单》(财库〔2019〕19号)或最新公布的品目清单执行。
环境标志产品:适用于本项目,按照财政部《关于印发环境标志产品政府采购品目清单的通知》(财库〔2019〕18号)或最新公布的品目清单执行。
绿色建材: 适用于本项目
促进中小企业发展的相关政策:
采购包1:设置专门采购包
面向的企业规模:中小企业
预留形式:设置专门采购包
预留比例:100%
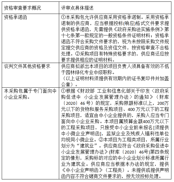
6.供应商的资格要求
6.1法定条件:符合《中华人民共和国政府采购法》第二十二条第一款规定的条件。
6.2特定条件:
采购包1:

6.3是否接受联合体形式的响应谈判:
采购包1:不接受
※根据上述资格要求,供应商响应文件中应提交的“资格证明文件”相关规定和资料要求,详见竞争性谈判须知前附表和谈判文件第五章。
7.竞争性谈判文件获取期限:
供应商报名期限:2025年6月11日起至2025年6月13日止(节假日除外)北京时间上午8:30至12:00,下午14:30-17:30。供应商应到中宸泓(福建)工程项目管理有限公司【地址:福建省宁德市闽东中路28号(盈丰佳园)1幢2梯804】报名。
7.1如果采购过程中有发出更正公告,采购人将根据实际情况确定是否延长文件获取期限,则文件获取截止时间以更正公告中的约定为准。
8.获取采购文件时间、地点、方式:
8.1采购文件的提供期限:详见谈判公告或更正公告(若有),若不一致,以更正公告(若有)为准。
8.2获取地点及方式:直接至我司现场报名的,须至我司填写《领取采购文件登记表》且缴纳相应金额后受理;未办理获取招标(采购)文件手续的不予以书面变更通知及不受理投标文件;地点:中宸泓(福建)工程项目管理有限公司【地址:福建省宁德市闽东中路28号(盈丰佳园)1幢2梯804】。

9.采购文件售价:200元。
10.首次响应文件递交截止时间及地点:
响应文件应于2025年6月16日15:00(北京时间)。谈判公告或更正公告(若有),若不一致,以更正公告(若有)为准。供应商应在此之前将密封的首次响应文件送达本章第11条载明的地点,逾期送达的或不符合规定的响应文件将被拒绝接收。
11.谈判时间及地点:
谈判时间及地点:2025年6月16日15:00(北京时间);地点:中宸泓(福建)工程项目管理有限公司【地址:福建省宁德市闽东中路28号(盈丰佳园)1幢2梯804】。谈判公告或更正公告(若有),若不一致,以更正公告(若有)为准。
12.竞争性谈判公告期限:
在寿宁县托溪乡峡头村民委员会公示栏、中宸泓(福建)工程项目管理有限公司(网址:http://www.zchfj.com)发布公告之日起3个工作日。
13.采购人:寿宁县托溪乡峡头村民委员会
地址:寿宁县托溪乡峡头村
邮编:355506
联系人:蔡先生
联系电话:15259352890
14.代理机构:中宸泓(福建)工程项目管理有限公司
地址:福建省宁德市闽东中路28号(盈丰佳园)1幢2梯804
邮编: 352100
联系人: 小范
联系电话:0593-2856388